
老师同学们快看!近日,广州市教育局公布2025年广州市中小学科学实验大赛结果,共584件作品获奖;公示2025年广州市中小学班主任队伍建设典型案例、名班主任工作室建设典型案例及主题班会精品课例遴选结果,343项成果上榜。广州市教育研究院公布广州市中小学跨学科主题学习成果评审结果,共204项成果获奖。一起来看详细名单——
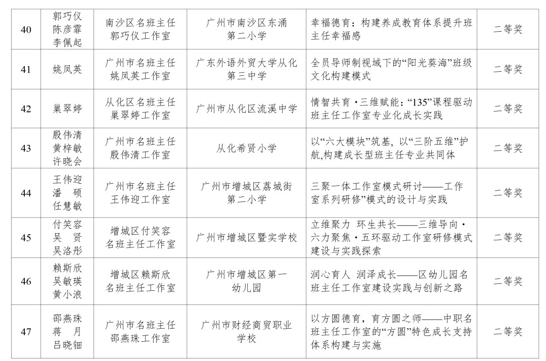
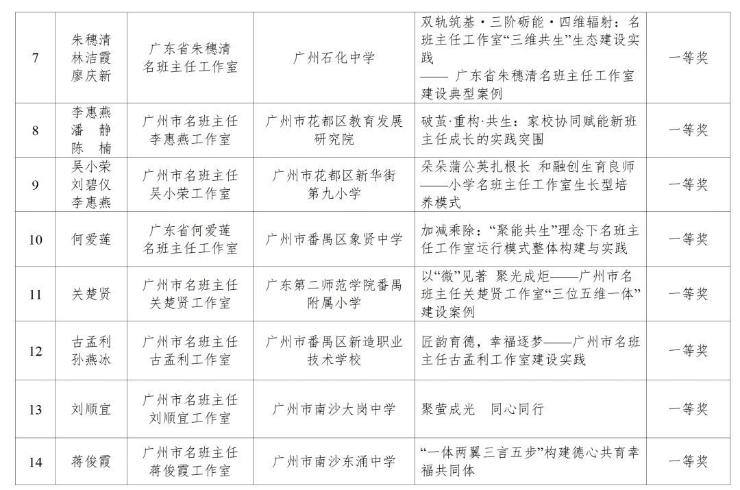
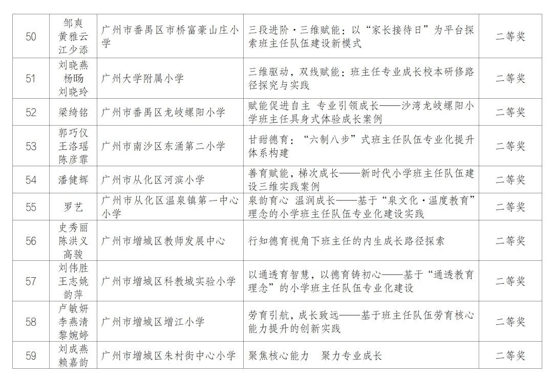
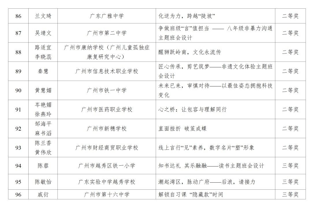
2025年广州市中小学班主任队伍建设典型案例、名班主任工作室建设典型案例及主题班会精品课例遴选公示结果
点击图片查看原通知
//
各区教育局,局属各学校、广州大学附属中学,广州艺术学校:
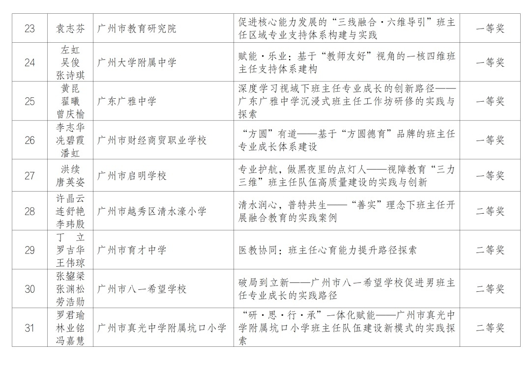
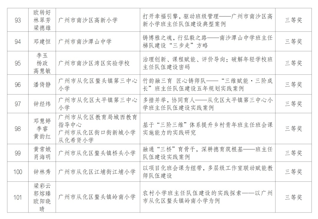
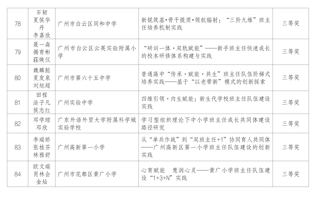
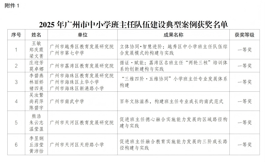
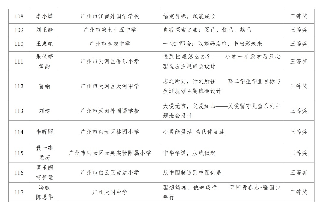
根据《广州市教育局关于组织开展2025年广州市中小学班主任队伍建设典型案例及主题班会精品课例遴选活动的通知》有关要求,组织专家对全市申报的158项班主任队伍建设典型案例、107项名班主任工作室建设典型案例、207项主题班会精品课例进行评审,其中:“立体协同・智慧进阶:越秀区中小学班主任队伍综合发展模式的构建与实践”等27项成果获得班主任队伍建设典型案例一等奖、“清水润心,普特共生——“善实”理念下班主任开展融合教育的实践案例”等35项成果获得班主任队伍建设典型案例二等奖、“‘原色点灯人’培育工程:旧部前小学班主任队伍专业化建设的实践与探索”等46项成果获得班主任队伍建设典型案例三等奖;“‘无痕德育’视域下名班主任工作室建设实践与探索”等20项成果获得名班主任工作室建设典型案例一等奖、“基于班主任工作坊推进SEL品牌项目的实践探索”等28项成果获得名班主任工作室建设典型案例二等奖、“以正塑德以行赋能”等30项成果获得名班主任工作室建设典型案例三等奖;“绣花针里的匠心与初心”等37个课例获得主题班会精品课例一等奖、“坚守‘粮’心不负‘食’光——小学五年级节约粮食主题班会设计”等56个课例获得主题班会精品课例二等奖、“知书达礼其乐融融——读书主题班会设计”等64个课例获得主题班会精品课例三等奖,现将评审结果予以公示,公示时间为1月16日-1月18日。
公示期内,对上述获奖单位和个人如有异议,请以电话、电子邮件或书面向我局宣传与思想政治教育处反映。反映情况时要自报或签署真实姓名,要有具体事实,不报或不签真实姓名、不提供具体事实材料的,均不予受理。
受理部门:广州市教育局宣传与思想政治教育处
联系人:刘心愿,联系电话:22083756
传真:22083630,电子邮箱:jtjy@gz.gov.cn
联系地址:广州市西湖路83号
邮政编码:510030
附件:
1.2025年广州市中小学班主任队伍建设典型案例获奖名单
2.2025年广州市名班主任工作室建设典型案例获奖名单
3.2025年广州市中小学主题班会精品课例获奖名单
广州市教育局
2026年1月15日
2025年广州市中小学科学实验大赛结果
点击图片查看原通知
//
各区教育局,市属各学校:
2025年广州市中小学科学实验大赛结果经公示无异议,现予以公布(见附件1)。
根据《广州市教育局关于在青少年科技教育工作中试用电子证书的通知》(穗教科〔2015〕11号),有关单位或个人可根据获奖名单对应的证书编号,在“广州市教育局电子证书系统”网站(网址:http://kpg.gzdjg.edu.cn/zs/,见附件2)自行下载和打印电子证书,电子证书效力等同于纸质证书。
附件:
1.2025年广州市中小学科学实验大赛获奖公布名单
2.广州市教育局电子证书系统操作指南
广州市教育局
2026年1月13日
广州市中小学跨学科主题学习成果评审结果
点击图片查看原通知
//
*有什么想说的,快来给小媒君留言*
编辑:佘旭寅
来源:广东教育传媒综合广州市教育局、广州市教育研究院
转载时请标明转自广东教育传媒短线配资资讯,投稿或商业合作回复关键词 投稿/合作
源顺网提示:文章来自网络,不代表本站观点。